[ Show as SlideShow ]

Registration in Indico

Speaker: Ivan Andrian (ELETTRA)



Indico has powerful registration system

  • Multiple registration pages
  • Powerful UI
  • Multiple methods of payment
  • Tickets for events
  • APIs to get/modify data (list of registrants, ...)
  • Missing multiple payments



Can we mimic the SPMS external registration?

  • Yes!
  • Why?
    • Connect to PCO systems
    • Regional fiscal/administrative rules
    • Get feedback into Indico "any author registered/present"

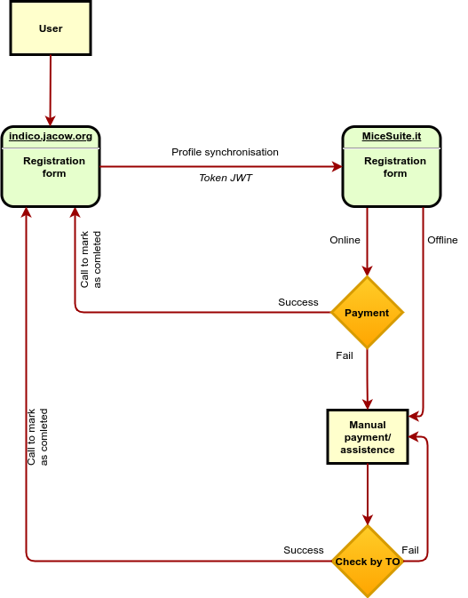
MiceSuite: example of external registration system
TO == PCO





In reality

  • a bit more complicated but easily done for FEL2022
  • intermediate layer getting data from external system and updating Indico
  • regular polling of registrations and Indico update
    • mark registrations in Indico as completed
    • save the amount paid
    • mark as "checked in" the conference (physical presence)
  • complete independency of the two system
  • registration ID + person ID as a link



Indico Payment Plugins



Bank transfer general settings



Bank transfer event settings



Registration form settings





Registration form



Field definition



List of registrations



Details of registration status



Registration receipt



Conclusions

  • Indico has powerful internal registration that can be used for simple cases
  • External registration is possible thanks to Plugin and APIs
  • Need for intermediate layer of synchronisation -> Conference IT manager
  • Need for "open" external registration system
  • More powerful than previous SPMS system